定了!多地明确中小学秋季学期开学时间
来源: 人民网  |   2021-08-16 08:42:50

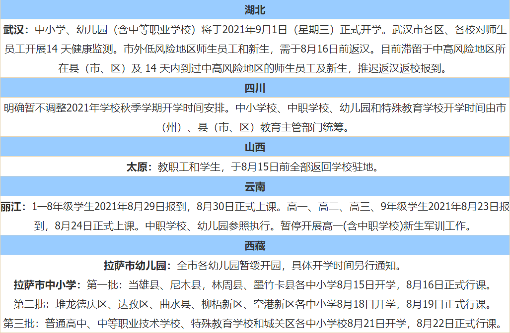
  近日,全国多地结合疫情防控形势,陆续发布了秋季学期返校要求和时间。对于中高风险地区,根据教育部要求,多地明确作出了学校暂缓开学、学生暂缓返校的安排。人民网梳理了各地教育主管部门发布的最新情况,一起来了解。

定了!多地明确中小学秋季学期开学时间_fororder_QQ截图20210816084130

定了!多地明确中小学秋季学期开学时间_fororder_QQ截图20210816084110

编辑: 郑思雯
最新推荐
新闻
文娱
体育
环创
城市