
看本文前,请先做道算术题:伸出十指查一查,你到底有几张银行卡?闲置的、丢失的、忘记放哪的……

冥思苦想,你真能记清自己到底开过多少张吗?相信为数不少的朋友都一样,看着自己花花绿绿的银行卡,认为既然暂时用不到,就先放着不用管。
而常年生活在海外的朋友,因为回国时间非常有限,行程紧凑起来,甚至连亲人都难得见齐一圈,便更无暇顾及这些“鸡毛蒜皮的小事”。

可现在看来,这样的想法不!可!取!多项政策、事例告诉我们……闲置的那些银行卡,如今不管不行了!
一、“双零卡”将被销户
近日,浦发银行发布公告称,该行将于11月对在2016年12月31日之前(含)发卡且今年前3个季度未发生任何交易的“双零卡”进行账户信息管理升级。升级后,长期不用的“双零卡”将不能正常使用。这也是继招商银行后,又一家商业银行对沉睡卡明确“清理”时限。
“双零卡”,主要指存款余额和应计、未计利息数均为零的银行卡。清理后,所持卡片的账户信息将不会在网银、手机银行、电话银行、自助设备等渠道显示。如需正常使用,持卡人需要携带该借记卡及个人有效身份证件至网点柜面办理“双零卡”启用手续,重启无需任何费用。

除“双零卡”外,一些情况的闲置卡还被称为“沉睡卡”。所谓“沉睡卡”,是指在6个月内未发生主动金融交易,包括消费、存取现和转账交易的。
据中国银行业协会数据,至2016年底,银行卡累计发卡量达63.7亿张,其中活卡41.8亿张,“沉睡卡” 21.9亿张。

为管理“沉睡卡”,央行推出规定:
2016年12月1日起,同一客户在同一银行只能开立一个I类账户;
2016年10月1日起,若新开的个人银行账户自开户之日起6个月内没有交易记录,该账户将无法通过除柜面之外的其他渠道办理业务。

二、销户不会通知持卡人
在此,小侨尤其要提醒大家注意的是,银行注销银行卡时,并不会通知持卡人。也就是说,您目前虽未储进金额,但日后留有它用的银行卡,再不关注,很可能就被悄无声息的注销掉了!
那么,怎样做才能避免“被注销”?
业内人士表示,通过银行柜面、ATM自主渠道、网上银行或者手机银行等任一渠道办理一笔业务或者进行转账等交易,就可避免被强制销户。但其实……因有特殊需要而特意闲置的银行卡毕竟是少数。更为日常的情况,是由于遗忘或懒,账户该注销而没注销。

三、银行卡闲置有何危害?
1、财产受损
如果您开通了短信提醒,那么很幸运,您还能知道账户里的余额去了哪里。但如果没有……您被遗忘的存款,就注定难逃被不断“扣啊扣啊扣”,直至扣光的命运了……
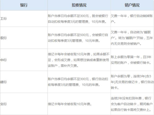
来看看,“沉睡卡”里的余额都到哪儿去了?

注意:以上说的是储蓄卡,如果遇上闲置信用卡,可能还会遇上高达几百块的年费。另外,如今银行推出的卡种很多,以上仅为参考,具体情况还请致电银行咨询哦。
2、给骗子可趁之机
上个月,生活在澳大利亚的华人女生Y小姐就掉进了陷阱!
Y小姐接到电话,一自称“领馆工作人员”的人说Y小姐在国内办的一张信用卡欠费高达36800人民币。
而后,真的有“警察”向Y小姐展开调查,称该卡卷入中澳特大跨国经济犯罪案,涉嫌洗钱,并向Y小姐下达了照片、资料都与本人一致的“资金冻结令”和“逮捕令”。


对于确实开过银行卡但闲置已久,自己也不清楚银行卡状况的人来说,这“飞来横祸”简直吓死人了有木有!
好在Y小姐够机智,随着事情的不断发展,在过程中发现破绽,并冷静应对。但如果没有闲置卡,这件事也就不存在了喂!
3、银行卡被用于非法活动
不知您听过没有,专门有一类人,通过各种渠道“买银行卡”。据了解,一张闲置的银行卡可以卖出几百元的好价钱。
我们虽不会自己卖,但备不住你遗失或遗落的卡被人拿来卖。
于是,当你还懵里懵懂想着“回头再说吧,没事儿”的时候,你已经背负上很大的风险!
不信我给你举举例!凭借着收来的大量银行卡,骗子就能快速地将骗来的钱分成小数目转到几百张银行卡里,从多个柜员机里取走,但警察通过持卡人找到的是你;在洗钱时,犯罪分子先把资金存入收购来的银行卡中,再将银行卡带去境外进行消费,或与商户勾结以虚构交易方式套取现金,便将资金“合法化”;一些专门帮人刷信用的团伙,以收来的银行卡为网店刷信誉;此外,要行贿收礼,行贿人将钱打入收来的银行卡,也更易被受贿方接受……
所以,比起主动去注销卡那一时半刻的“麻烦”,涉嫌违法犯罪,才真是跳进黄河也洗不清的“大麻烦”吧……
四、如何处理闲置银行卡?
看到这里,是不是也像小侨一样倒吸一口凉气,觉得这银行卡不管不行了?
如果您已决定注销,小侨在此给出几个温馨提示:
①注销需本人持卡及身份证前往银行办理;
②银行卡丢失,需要先补办一张,再进行销户;
③信用卡可自行拨打信用卡中心电话注销;
④注销后一般工作人员会剪卡,否则建议自己剪掉并分开丢弃。
如果暂时不打算注销,也可先向银行申请取消年费:储蓄卡年费可以取消
目前,在各家银行,持卡人持身份证提出申请,便可免除一个账户的(不包括信用卡)年费和管理费(含小额账户管理费)。据估算,每人每年由此可节省约22元。
此外,农业银行、中国银行、招商银行、光大银行、民生银行、浦发银行、广发银行等多家银行已支持异地销户业务,不受开户行地域限制,具体的办理方式需向发卡行咨询。
所以,千万别等着银行主动联系你,有时间的话就赶紧注销吧!毕竟如果有朝一日等来公安联系你,那麻烦可就真大了……
(来源:中国侨网官方微信,作者:周欣嫒)

国际在线教育频道